芯片资讯
你的位置:CR Micro(华润微)半导体IC芯片全系列-亿配芯城 > 芯片资讯 > 高性能、低功耗、降成本,VIPer122高压转换器重新定义性价比
高性能、低功耗、降成本,VIPer122高压转换器重新定义性价比
- 发布日期:2024-11-21 08:04 点击次数:197 为进一步帮助客户提升产品性价比和市场竞争力,意法半导体已经将VIPer12升级到VIPer122。VIPer122是一款730V高压转换器,可在无负载时实现极低的输入功率,并在轻负载时实现非常高的效率。因此,VIPer122系列产品适用于高性价比的市场应用,如家用电器、IoT、照明和电机驱动等。

【VIPer122 系列器件】
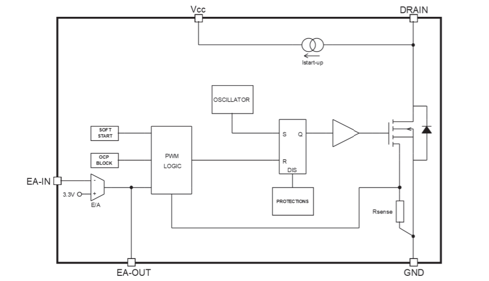
VIPer122系列器件采用10引脚的封装方式,包括:1个GND、1个VCC、1个NC、1个EA-OUT、1个EA-IN和5个DRAIN。其中,内置高压开关启动偏置电流来自DRAIN。

【VIPer122 管脚图】
在VIPer122系列器件内部,不仅配备730 V耐用型功率MOSFET,还融合了PWM控制,这使得该器件成为一款高性能的高压转换器。同时,VIPer122系列器件嵌入了高压启动和电流检测电路,以帮助客户减少BoM中的元件数量,降低产品设计复杂性并节约成本。此外,VIPer122还具有出色的低功耗特性,230VAC时无负载输入功率仅为40 mW。

【VIPer122 系统框图】

首先, 亿配芯城 VIPer122系列器件带有频率抖动功能。该功能能够帮助降低EMI(电磁干扰),并允许产品设计过程中使用更小的滤波器。 其次是短路保护和VCC钳位保护。当发生短路事故时,VIPer122系列器件能够给予系统电路充分的保护,如果短路事件持续50 ms将会出现跳闸。如果跳闸,设备将停止运转1秒钟,然后自动重启。在VCC钳位保护方面,有两种情况会触发保护电路:其一是一次漏电流达到ILIM阈值;其二是VCC引脚上注入的钳位电流达到ICC_FAIL阈值。和短路保护一样,当VCC钳位保护出现跳闸时,设备停止运转1秒,然后自动重启。 第三,VIPer122系列器件具有过热关断设置。当系统温度超过设定阀值以后,热关断将起作用,关闭输出使得系统功耗下降,温度降低。当温度下降到设定值后,系统重新恢复工作。
相关资讯
- Cyclone系列FPGA:高性能可编程逻辑解决方案的技术解析与应用场景2025-08-25
- 精准又低功耗的远程检测理念,你了解了没?2024-11-17
- 交流电源线保护的高性能解决方案2024-11-05
- UDA1334BTS低功耗音频DAC2024-10-24
- Silicon Labs发布满足高速收发器需求的新一代高性能振荡器2024-10-18
